Gecorrodeerde crimpcontacten van de kabels afknijpen
Gecorrodeerde crimpcontacten van de kabels afknijpen en de lampenhouder van de lamp demonteren.
Het beslaan aan de binnenkant van koplampen en andere voertuiglampen wordt door automobilisten doorgaans als een defect gezien. In sommige gevallen heeft dit verschijnsel echter een fysieke oorzaak. Hier zullen we dit verschijnsel nader verklaren. Bovendien leert u hier wat u kunt doen wanneer er zich water in de koplamp of een andere lamp van het voertuig ophoopt. Daarnaast biedt een stapsgewijze handleiding voor het vervangen van defecte lampen u waardevolle praktijktips.
Belangrijke veiligheidsinstructie
De volgende technische informatie en praktische tips zijn door HELLA ontwikkeld om garages bij hun werkzaamheden professioneel te ondersteunen. De op deze website beschikbare informatie mag alleen worden gebruikt door vakmensen die in de desbetreffende materie zijn opgeleid.
Wanneer er vocht in een lichtsysteem binnendringt, is de door de bestuurder waargenomen verslechtering van de lichtverdeling resp. lichtopbrengst slechts het zichtbare gevolg. De door het vocht optredende corrosie is in veel gevallen een veel ernstiger probleem. Terwijl overmatige condensvorming in koplampen en andere lampen snel herkenbaar is, werkt corrosie op een minder zichtbare plek. Pas tijdens een diagnose, bijvoorbeeld bij uitval van een lichtfunctie, wordt de volledige omvang van het “verval” duidelijk. Gecorrodeerde stekkerverbindingen, weggeoxideerde crimpcontacten en volledig vergane lampenhouders zijn slechts enkele voorbeelden. Vergeleken met bedrijfs- en personenwagens komt dit probleem bij campers en caravans extra vaak voor. Hier kan binnendringend vocht niet alleen de lamp en bekabeling aantasten, maar zich ook tot de isolatie van de opbouw uitbreiden, wat schimmelvorming tot gevolg kan hebben.
Aan de hand van diverse lampen van een camper zal op de belangrijkste punten van een deskundige reparatie worden ingegaan.
Vooraf een paar natuurkundige wetmatigheden met betrekking tot vocht in lichtsystemen. Deze kunt u als uitgangspunten gebruiken in het gesprek met de klant.
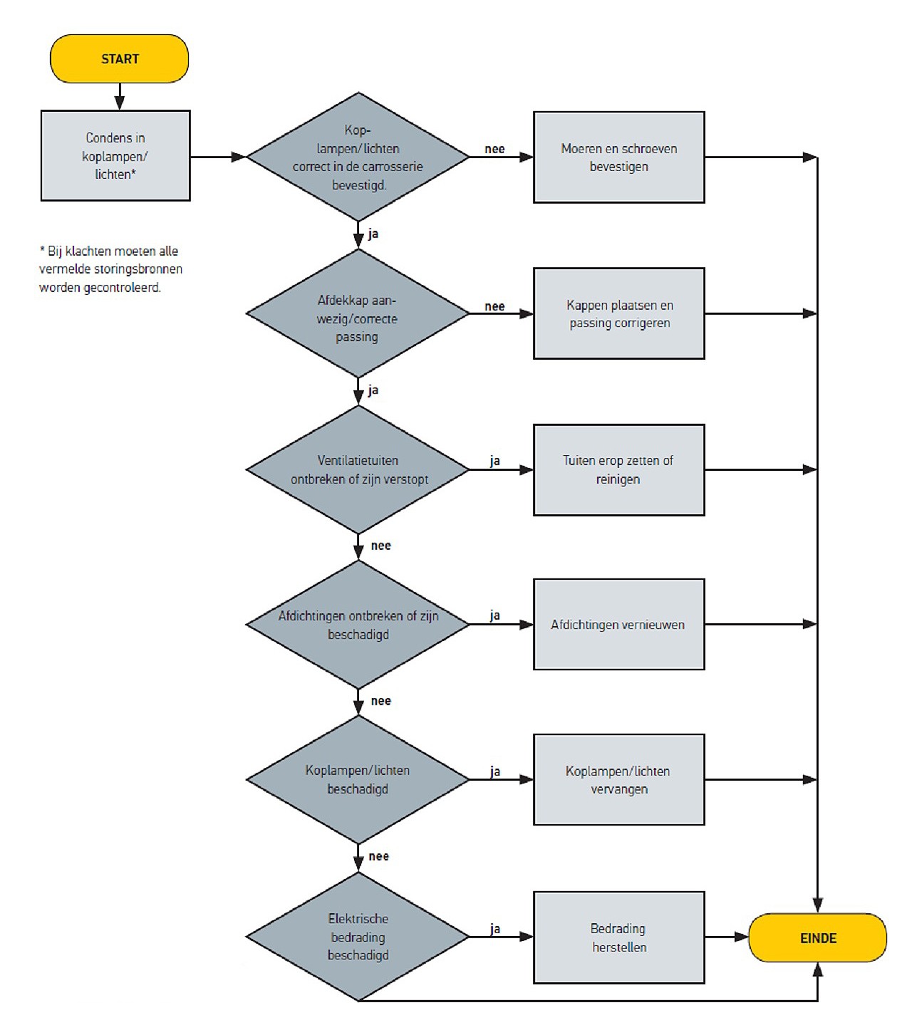
Als een autobestuurder klaagt over sterke condensvorming in de verlichtingsinstallatie van zijn voertuig, kan dit verschillende oorzaken hebben. Voor een snelle en correcte foutopsporing is een systematische werkwijze daarom essentieel. De storingzoekboom (zie grafiek) toont de essentiële controlestappen.
Gecorrodeerde crimpcontacten van de kabels afknijpen en de lampenhouder van de lamp demonteren.
Een geschikte krimpkous (let op de diameter) bij de kabeldoorvoer over de kabels trekken en met een föhn verwarmen totdat deze zich strak tegen de kabels spant.
Bij diverse caravan- en camperfabrikanten worden kabeldoorvoeren gecreëerd door middel van boringen. Als deze niet afgedicht zijn, kunt u deze met rubberen pluggen alsnog afdichten. Deze zijn in diverse maten in de assortimentsdozen aanwezig en zijn veelzijdig inzetbaar. Selecteer passende pluggen en breng in het midden een gat aan. De diameter hiervan dient iets kleiner te zijn dan de diameter van de kabel met krimpkous. Zo zorgt u ervoor dat er na de montage geen water tussen de krimpkous en plug in de binnenruimte kan binnendringen.
Kabeluiteinden tot ca. 10 mm afstrippen en van crimpcontacten, bijv. HELLA nr. 8KW 732 567-003, voorzien. De krimpkousen van de crimpcontacten vervolgens met een föhn verwarmen totdat deze zich strak tegen de kabel spannen.
Om te voorkomen dat water en vuil opnieuw achter de lamp kunnen komen, is het raadzaam om dunne schuimrubberstrips te gebruiken. Deze zijn er in verschillende uitvoeringen voor wat betreft dikte en breedte. Het is van belang dat deze strips aan één zijde van een lijmlaag zijn voorzien. De schuimrubberstrips rondom op het contactvlak plakken. Alleen aan de onderkant dient een stuk met een lengte van ca. 1 cm vrij te blijven, zodat het condenswater enz. kan weglopen.
De lampenhouder van gloeilampen lighvoorzien en de crimpcontacten aansluiten.
De verontreinigingen met olievrije perslucht uit de lamp blazen.
De lampenhouder aan de lamp monteren en deze vervolgens weer aan de opbouw vastschroeven.
Contactvlak met een geschikt reinigingsmiddel van de afdichtkit ontdoen.
De kabeluiteinden tot ca. 10 mm afstrippen en van crimpcontacten, bijv. HELLA nr. 8KW 732 567-003, voorzien. De krimpkousen van de crimpcontacten vervolgens met een föhn verwarmen totdat deze zich strak tegen de kabel spannen.
Dit zijmarkeringslicht heeft geen rubberen afdichting op de kunststof opbouw. Hier bestaat eveneens het gevaar dat water zich een weg baant tussen de opbouw en lampbehuizing. Dit proces wordt door de rijwind nog eens ondersteund. Bij inbouwlampen met een ronde lampsokkel kan een O-ring als afdichting worden gebruikt. Als er geen passende O-ringen ter beschikking staan, kunt u teruggrijpen op de assortimentsdoos met O-ringen voor airconditionings. Schuif de O-ring tot aan de grondplaat van de lamp.
Let op! De O-ring mag niet te dik zijn. Na de montage moet de lamp gelijk liggen met de opbouw.
Crimpcontacten op de lampsokkel aansluiten en de lamp weer aan de opbouw vastschroeven.
Wanneer lichtsystemen met de juiste kennis en materialen worden omgebouwd of gerepareerd, kunnen de gevolgen van vocht tot een door natuurkundige wetten bepaald minimum worden beperkt. Dit geldt voor de meeste ledlampen, evenals voor conventionele lampen.
Hoe nuttig is dit artikel voor jou?
Succes
Succes
Succes
Succes
Fout
Thank you for your feedback!
Wrong Captcha
Something went wrong



Door de website en zijn functies te gebruiken en verder te navigeren, accepteert u de vereiste cookies. U kunt de cookiecategorieën beheren en aanvullende categorieën accepteren onder Cookie-toestemmingsopties. Door op de knop ‘Akkoord met alles’ te klikken, worden alle categorieën cookies geaccepteerd. U kunt uw toestemming te allen tijde intrekken met werking voor de toekomst. Meer informatie vindt u in onze privacyverklaring en ons cookiebeleid.
Geweldig! Nog één stap
Ga naar je inbox en bevestig je e-mailadres, zodat je onze updates niet mist!
Verheug u op gloednieuwe technische video's, autoreparatieadvies, trainingen, handige diagnosetips, marketingcampagnes en nog veel meer... elke twee weken rechtstreeks in uw inbox!
Schrijf je in voor onze gratis HELLA TECH WORLD-nieuwsbrief om op de hoogte te blijven van de nieuwste technische video's, adviezen voor autoreparaties, trainingen, marketingcampagnes, diagnostische tips en leuke winacties!
Samen krijgen we auto's snel weer op de weg!
Succes
Succes
Fout
Let op:
Je wordt pas op de nieuwsbrief ingeschreven nadat je op de bevestigingslink hebt geklikt in de kennisgevingsmail die je binnenkort gaat ontvangen!