Ajustar los faros del coche: paso a paso para un ajuste correcto

Un correcto alineación calibrado de los faros es una medida de seguridad muy importante que, a menudo, está infravalorada. Si los faros se han ajustado de manera que han quedado muy bajos, el campo de visión en la oscuridad será limitado. Si están demasiado altos, deslumbran y quitan visibilidad a otros usuarios de la carretera. En esta página descubrirá qué requisitos deben cumplirse para que el alineación calibrado de los faros sea correcto, y cómo pueden revisarse tanto los clásicos sistemas de iluminación como los más modernos.

Indicación de seguridad importante

La siguiente información técnica y consejos prácticos han sido elaborados por HELLA con el fin de ayudar de forma profesional a los talleres de vehículos en su trabajo diario. La información facilitada en esta página web está pensada solamente para personal debidamente cualificado y con formación específica.

1. Información interesante

Reglaje faros

Desde que en 1957 se introdujo en el mercado la distribución asimétrica de la luz, existen también distintas normas para el reglaje de los faros.

En un primer momento, los faros se ajustaron utilizando el método de "10 metros desde la pared". Para ello, se coloca el vehículo a una distancia de 10 m de una pared de color claro que cuenta con unas marcas determinadas. Gracias a estas marcas pueden revisarse y ajustarse los faros.

Hasta hoy, éste es el método de comprobación prescrito por ley, y es el que aún se utiliza en la revisión de vehículos agrícolas y otros vehículos especiales. Alguno de los inconvenientes de este método es que se precisa de una pared grande, de color claro y que esté libre, y además también se necesita bastante espacio. Todo ello no es lo que sobra precisamente en un Taller.

Estas circunstancias fueron las responsables del desarrollo de los ajustadores de faros. Estos aparatos permiten que la distribución de la luz se revise de manera mucho más rápida y versátil.

Ahora, vamos a presentar los distintos métodos de revisión, los fundamentos legales y las tareas más importantes que deben realizarse para ajustar los faros de modo profesional.

2. Instrucciones

Cómo ajustar un regulador de faros

1

Método de medición

Lo que hace un ajustador de faros es básicamente simular una pared a 10 m. La lente integrada en la caja óptica acorta la distancia de medición prescrita de 10 m a sólo 50 cm (desde la lente hasta la pantalla de comprobación, ver imagen 2).

Con ello desaparece el inconveniente de tener que contar con mucho espacio y una pared adecuada. Además, el ajustador de faros puede emplearse en muchos lugares dentro del Taller, aunque es cierto que el suelo del Taller debe cumplir con unas tolerancias determinadas.

2

Lugar para ajustar los faros

Para un ajuste de faros exacto, la disponibilidad y el estado del suelo representa un factor fundamental. Por ello, existe la Norma DIN ISO 10604, que prescribe al detalle cómo debe ser la superficie de apoyo, así como también las tolerancias permitidas. En los gráficos de la imagen 3 se muestran estos requisitos de manera simplificada.

Si no se respetan estas tolerancias, no se ejercerá una gran influencia sobre la distribución de la luz.

Esto puede ilustrarse claramente mediante un ejemplo:
Como ya se ha mencionado, el ajustador de faros cuenta con una lente que acorta la distancia de medición prescrita que debe existir hasta la pared, reduciéndola de 10 m a 50 cm. Una medición errónea de sólo 5 mm en la pantalla de comprobación del ajustador de faros se corresponde con 10 cm, es decir, una diferencia de 10 m como distancia real (proporción de 10 m a 50 cm = factor 20). En un vehículo cuyos faros estén montados a una altura de 60 cm, la luz de cruce tiene un alcance de 60 metros (con 1% inclinación = 10 cm de inclinación sobre 10 m de alcance luminoso).

¡Esto significa que la luz del faro podría desviarse unos 60 cm! ¡Con ello queda patente que la superficie de apoyo tiene una influencia decisiva sobre la distribución de la luz, ya que deslumbrar a los conductores del sentido contrario o conducir a semioscuras es sólo cuestión de milímetros!

3

Preparar el vehículo

No sólo es importante contar con el suelo adecuado. El vehículo también deberá estar preparado para que puedan comprobarse sus faros.

Deberán seguirse los siguientes puntos:

  • Ajuste de faros : Comprobar que funcionen.
  • Revisar si el dispersor presenta marcas de gravilla, arañazos o un color turbio.
  • Los neumáticos deberán tener la presión adecuada.
  • Cargar el turismo con una persona, o con 75 kg sobre el asiento del conductor.
  • Los camiones y demás vehículos de cuatro ruedas o más no se cargan.
  • Cargar los vehículos, máquinas de tracción y de trabajo de un solo eje (con remolque o carretilla remolque) con una persona, o con 75 kg en el asiento del conductor.
  • En los vehículos con amortiguación hidráulica o de aire deberán tenerse en cuenta las indicaciones del fabricante.
  • Si se tiene un dispositivo automático de corrección de los faros, o bien un dispositivo de regulación continua o de varios niveles, deberán observarse las instrucciones del fabricante. Dependiendo del fabricante, deberán realizarse distintas comprobaciones de funcionamiento.
  • En algunos vehículos con regulación del alcance luminoso automática es necesaria una máquina de diagnosis para el reglaje de faros , ya que la unidad de control deberá ponerse en "Modo básico" durante el ajuste. Si el corte de luz vertical está ajustado correctamente, dicho valor se quedará guardado como nueva situación de reglaje; ver imagen 4.

4

Colocación del ajustador de faros

Si el suelo está en las condiciones adecuadas y el vehículo está preparado, el ajustador de faros deberá orientarse ahora en la dirección del vehículo para realizar un ajuste preciso.

El ajustador de faros deberá situarse delante de los faros que necesiten comprobarse. La caja óptica se orientará a la mitad del faro o sobre la fuente lumínica. Las desviaciones permitidas en cuanto a altura y en el lateral deben ser como máx. de 3 cm. La distancia entre la caja óptica y el faro varía dependiendo del fabricante. Con el regulador de faros HELLA GUTMANN, la distancia desde el extremo delantero de la caja óptica hasta el faro puede situarse entre los 30 y los 70 cm; ver imagen 5.

A continuación, la caja óptica deberá orientarse hacia el vehículo. Los ajustadores de faros provistos de una base con ruedas deberán orientarse hacia cada uno de los faros que necesiten comprobarse. En los reglafaros que se desplazan sobre raíles, la caja óptica deberá orientarse una sola vez. Ahora, con la ayuda de un visor de banda ancha, un visor láser o uno de espejo, se coloca la caja óptica de manera que la línea del visor se sitúe a la misma altura que los puntos marcados, de manera simétrica al eje longitudinal del vehículo; ver imagen 5, líneas de puntos,

5

Ajustar la pre-inclinación del corte de luz vertical

Como último punto deberá ajustarse la "pre-inclinación" en el ajustador de faros. Se corresponde con el ángulo de inclinación del corte de luz vertical. La pre-inclinación se indica en % y suele encontrarse en el propio faro; ver imagen 6.

Por ejemplo: 1% significa que la luz de cruce se inclina 10 cm a 10 m. La pantalla de comprobación se ajusta según el porcentaje indicado con la rueda graduada; ver imagen 7.

Tabla de ajustes

Aquí se detallan dos tablas de ajuste con las medidas de regulación más importantes para los distintos tipos de vehículo.


Tipo de vehículo:
Vehículo a motor, de más de dos ruedas, excepto vehículos agrícolas o forestales
Máquinas de tracción, máquinas de trabajo o vehículos similares
Medida de ajuste
Faros de luz de cruceFaros antiniebla
1.1CEE (CE) como base de la comprobaciónMedida de ajuste indicada en el vehículo2.0 %
1.1.1Vehículos con instalación de iluminación según CEE 76 / 756, o con homologación según Reglamento CEE 48
1.2Ley de Ordenamiento de Tráfico en Carretera de Alemania como base de la comprobación
1.2.1Vehículos con permiso desde 01-01-1990. Faros que no se sitúen por encima de 1.200 mm sobre la carretera 1)
1.2.2Vehículos con permiso hasta 31-12-1989. Faros que no se sitúen por encima de 1.400 mm sobre la carretera 1), y vehículos con permiso desde 01-01-1990. Faros que se sitúen por encima de 1.200 mm, pero no por encima de 1.400 mm sobre la carretera 1)1.2 %2.0 %
a)Turismos (también vehículos combinados)1.2 %2.0 %
b)Vehículos con suspensión de nivel regulada o con regulación automática de la inclinación del haz luminoso2)1.0 %2.0 %
c)Camiones con plataforma de carga delantera
d)Vehículo industrial con superficie trasera de carga excepto vehículos según 1.2.2 b)3.0 %4.0 %
e)Máquina de tracción para remolque excepto vehículos según 1.2.2 b)
f)Autocares excepto vehículos según 1.2.2 b)
1.2.3Vehículos con faros cuya altura ≥ 1.400 mm1)H/3(H/3 + 7)
2.0Motocicletas y vehículos similares
2.193 / 92 / CEE como base de la comprobación
a)Motocicletas pequeñas de 2 ruedasSin requisitos
b)Motocicletas pequeñas de 3 ruedas y vehículos ligeros de 4 ruedas
c)Vehículos con ruedas con / sin sidecarde 0,5 a 2,5 %2.0 %
d)Motocicletas pequeñas de 3 ruedas
2.2CEE 53 como base de la comprobaciónMedida de ajuste indicada en el vehículo2.0 %
2.3Ley de Ordenamiento de Tráfico en Carretera de Alemania como base de la comprobación1.0 %2.0 %
3.0Vehículos de tracción y maquinaria agrícola o forestal, o vehículos similares
3.1CEE (CE) como base de la comprobación
a)Altura de los faros: 500 mm < h ≤ 1.200 mmde 0,5 a 4,0 %2.0%
b)Altura de los faros: 1.200 mm < h ≤ 1.500 mmde 0,5 a 6,0 %2.0%
c)Faros auxiliares (en vehículos de tracción que están equipados para circular por delante), altura ≤ 2.800 mmH/3
3.2Ley de Ordenamiento de Tráfico en Carretera de Alemania como base de la comprobación
a)Vehículos de tracción o máquinas de un eje con faros que llevan la luz de cruce permanentemente encendida y en los que se indica la inclinación necesaria del centro del haz de luz.2 x N2.0 %
b)Máquinas de tracción de varios ejes o maquinaria de trabajo1.0 %2.0 %

1) Hasta el punto más alto de la superficie iluminada.

2) Deberán tenerse en cuenta las características de estas instalaciones, según las indicaciones del fabricante.

3. Instrucciones

Revisar el ajuste de los faros - ajustar la distribución de la luz

Ahora, el regulador de faros ya está perfectamente ajustado, y ya se puede revisar y corregir la distribución de la luz de los diferentes faros.

Faros con luz de baja simétrica

Orientar el ajustador de faros según el punto 4.0. Ajustar la rueda graduada según la tabla de ajuste.

Encender la luz baja:
El corte de luz vertical debe recorrer todo el ancho de la pantalla, lo más horizontal posible, a lo largo de la línea discontinua de separación. Si es necesario, deberá corregirse el ajuste de los faros mediante los tornillos de ajuste.

Encender la luz alta:
El centro del haz luminoso de la luz alta debe situarse sobre la marca central; en caso necesario, corregir mediante los tornillos de ajuste.

Si la luz baja y la de carretera se ajustan al mismo tiempo, deberá ajustarse de nuevo la luz baja.

Faros con luz baja asimétrica

Orientar el ajustador de faros según el punto 4.0. Ajustar la rueda graduada según la tabla de ajuste.

Encender la luz baja:
En faros con luz baja asimétrica, el corte de luz vertical deberá tocar la línea de separación de la superficie de apoyo. El punto de pliegue entre la parte izquierda y la parte derecha ascendente del corte de luz vertical debe recorrer en perpendicular la marca central (cruz superior). El núcleo iluminado del haz de luz se sitúa entonces a la derecha de la vertical, que discurre a través de la marca central. Para detectar más fácilmente el punto de pliegue deberá cubrirse y descubrirse varias veces la mitad izquierda del faro (según la dirección de la marcha). A continuación, comprobar de nuevo la luz baja.

Luz alta: Tras un correcto ajuste del corte de luz vertical de la luz baja, el centro del haz luminoso de la luz alta debe situarse sobre la marca central (cruz superior).

Revisar el ajuste de los faros antiniebla

Orientar el ajustador de faros según el punto 4.0.

Ajustar la rueda graduada según la tabla de ajuste.

Encender la luz antiniebla:
El corte de luz vertical debe recorrer todo el ancho de la pantalla, lo más horizontal posible, a lo largo de la línea discontinua de separación. Si es necesario, corregir el ajuste de los faros según las posibilidades de ajuste disponibles.

Faros especiales de luz de alta/de largo alcance (p.ej. faros auxiliares)

Ajustar la rueda graduada según la tabla de ajuste.

Encender la luz alta:
El centro del haz luminoso de la luz alta debe situarse sobre la marca central; en caso necesario, corregir según las posibilidades de ajuste disponibles.

Si existen módulos de luz alta separados (p.ej. en combinación con faros bi-xenón), la luz alta deberá ajustarse según las indicaciones del fabricante del vehículo, ya que en este caso existen varias posibilidades.

Ajuste del "corte de luz vertical"

Desde hace algún tiempo, algunos fabricantes ofrecen lo que se conoce como "asistente de luz alta" , como un equipamiento opcional. Mediante una cámara que va montada en el parabrisas se detecta el tráfico que viene en sentido contrario o que circula delante, y la luz de carretera p.ej. se enciende o se apaga automáticamente. Por ello existe el llamado "corte de luz vertical". Este sistema de luz de carretera proporciona una distribución de la luz muy especial sobre la carretera.

Al contrario que la luz de carretera normal, que se muestra en la pantalla de comprobación como una mancha luminosa ovalada, el corte de luz vertical describe una forma cuadrada, ver imagen 9 .

Para poder ajustar esta función de la luz de carretera, deberá realizarse mediante las funciones del menú de una máquina de diagnosis. Para ello se colocan los faros en una posición determinada y se acciona el corte de luz vertical. Ahora deberá situarse la línea vertical de la distribución de la luz (círculo rojo) exactamente sobre la marca central de la pantalla de comprobación. Es absolutamente imprescindible ajustar correctamente el corte de luz vertical ya que, de otro modo, se corre el peligro de deslumbrar a los demás usuarios de la calzada.

Revisar el valor de deslumbramiento de la luz baja

Tras ajustar los faros, con el luxómetro también puede controlarse, entre otras funciones, si se ha superado el valor de deslumbramiento máximo permitido para la luz baja. Hoy en día, la mayoría de los ajustadores de faros vienen equipados con un luxómetro digital, ver imagen 10.

Si el valor de deslumbramiento se supera claramente, deberá sustituirse el faro de manera que no se deslumbre a los demás usuarios de la carretera.

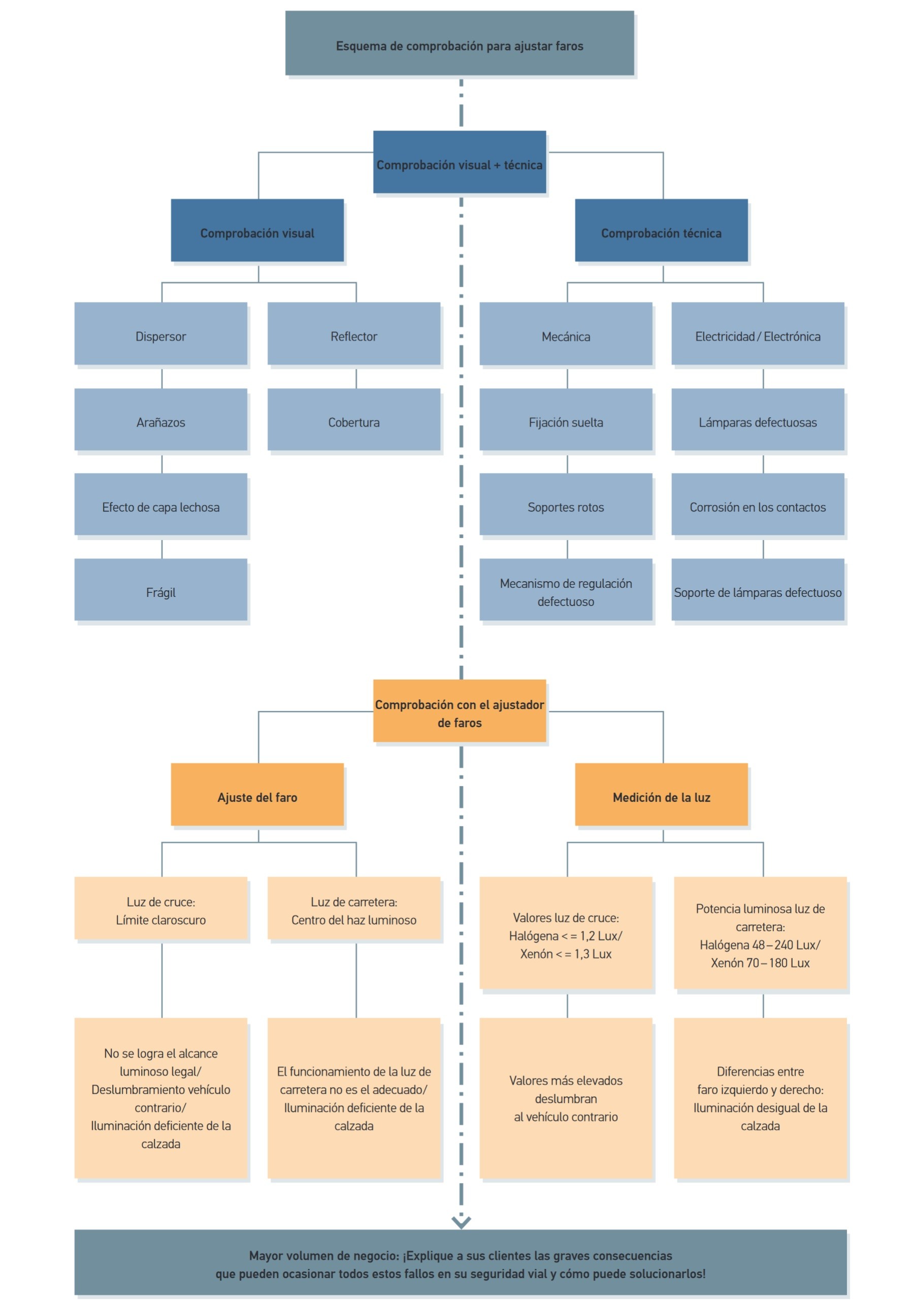
Ajuste de los faros: Esquema de comprobación

Ajuste de los faros: espectro de prueba
4. Video

Reglaje de faros profesional

Reglaje de faros profesional con HELLA GUTMANN SOLUTIONS

Regulación de los faros con el ajustador de faros SEG V.

04:39 min

5. Instrucciones

Consejos prácticos para el reglaje de los faros de BMW, Mercedes y Audi

Después de revisar los aspectos básicos y las herramientas necesarias para optimizar el reglaje de los faros, además de un empleado de taller cualificado y una zona de comprobación de faros* correctamente instalada, la "pieza central" es, por supuesto, el comprobador de faros (SEG). En principio, el ajuste puede realizarse tanto con un SEG analógico como con uno digital.

En los siguientes ejemplos prácticos, mostramos el proceso típico de ajuste de faros para vehículos seleccionados - en cada caso utilizando el SEG IV analógico y el SEG V basado en cámara (digital) de Hella Gutmann Solutions.

6. Instrucciones

Reglaje de los faros sin un regulador de faros

Como ya se ha mencionado, este método se utiliza hoy en día sobre todo con vehículos en los que el extremo del nivel superior del faro se sitúa por encima de los 140 cm sobre la superficie de apoyo. El vehículo se sitúa sobre una superficie plana, que no tiene por qué ser horizontal, a 10 m de distancia de una pared vertical y de color claro.

En la pared deben trazarse las siguientes líneas:

Línea A
Alargar el eje longitudinal del vehículo hasta la pared de comprobación y señalizarlo mediante una línea vertical.

Líneas B y C
Medir la distancia X de los faros del vehículo (de centro a centro de los faros) e indicar esta distancia de forma simétrica con respecto a la línea A.

Línea D
En la distancia, indicar "e" bajo la línea H.

Línea H
Altura hasta el centro de los faros: Medir la superficie de apoyo e indicarla sobre la pared de comprobación en paralelo con respecto a la superficie de apoyo.

Ajuste de los faros

Tapar el faro derecho y ajustar el faro izquierdo, de manera que la parte horizontal del corte de luz vertical toque la línea D. Después, orientar el faro hacia un lado. El pliegue entre la parte horizontal y la parte ascendente (asimétrica) del corte de luz vertical debe situarse sobre la línea B. A continuación, deberá ajustarse el faro derecho de la misma manera. El pliegue del corte de luz vertical se sitúa ahora sobre la línea C.

¿Te ha resultado útil este artículo?

Nada útil
5
4
3
2
1
Muy útil
Éxito

Captcha incorrecto

Captcha incorrecto

Error

Algo ha ido mal

Buscador de repuestos
N.º OE. Identificación manual del vehículo Piezas universales
Fabricante líder
Otros fabricantes
Serie de Vehículos Volver atrás
Vehículo Volver atrás

Introduce el número OE en el campo de entrada. Normalmente, encontrarás el número OE en la propia pieza de recambio o en la documentación del vehículo.

Buscador de repuestos
Identificación sencilla del vehículo con el matriculación Determina también las piezas de repuesto con los números OE Información detallada del producto Encuentra mayoristas cerca de tu ubicación
dummy
Processing Selected Car
Fabricante
Serie del modelo
Vehículo
Potencia [PS/kW]
Cilindrada [ccm]
Tipo de combustible
Año fabricación
Código del motor

Categoría:
Volver atrás
dummy
Compartir
Enviar a través de Copiar enlace
Número de artículo
Number
¡El número se ha copiado al portapapeles!
Buscar en la web Instrucciones de montaje
Más detalles
Nombre del producto Valor
Menos detalles

Su distribuidor

También te podría interesar

Faros AFS
Conocimientos básicos
Faros AFS
Familiarízate con el funcionamiento de los faros AFS, incluyendo el sistema avanzado de iluminación delantera y la tecnología VarioX.
Tiempo de lectura: 6 minutos
Asistente de luz de carretera
Conocimientos básicos
Asistente de luz de carretera: Fundamentos y ajustes
Aquí encontrará prácticos conocimientos y útiles recomendaciones en relación con el asistente de luz de carretera que llevan algunos faros.
Tiempo de lectura: 8 minutos
Luz de curvas
Conocimientos básicos
Luz de curvas: Funcionamiento, síntomas de avería, revisión
Iluminación dinámica y estática de curvas: Funcionamiento, resolución de problemas y consejos de reparación, incluyendo valiosos consejos para el taller.
Tiempo de lectura: 3 minutos
LED headlights
Conocimientos básicos
Faros LED: Funcionamiento y reglaje
Todo sobre los faros LED: cómo funcionan, ajuste de la luz en el Audi A8 y consejos útiles para reparaciones en el taller.
Tiempo de lectura: 17 minutos
Conocimientos básicos
Faros Matrix LED del Audi A6
Tiempo de lectura: 10 minutos
Regulación del alcance luminoso
Conocimientos básicos
Regulación del alcance luminoso: conocimientos básicos
¿Cómo funciona la regulación de los faros? Obtén más información sobre los sistemas dinámicos y automáticos y la resolución de problemas.
Tiempo de lectura: 10 minutos
Distribución de la luz
Conocimientos básicos
Distribución de la luz: Luz de cruce y luz de carretera
Descubre todo sobre la distribución de la luz de cruce y de carretera, así como sobre sistemas de iluminación especiales, como las luces para carreteras secundarias.
Tiempo de lectura: 8 minutos
Faros
Conocimientos básicos
Faros del coche: Componentes, tipos, prescripciones
Aquí encontrará útiles conocimientos básicos y prácticos consejos relacionados con los faros de los vehículos.
Tiempo de lectura: 11 minutos
Sistema de limpieza de faros
Conocimientos básicos
Sistema de lavado de faros: Averías y revisión
Descubre todo sobre los sistemas de limpieza de faros, cómo funcionan, las causas más comunes de avería y consejos para repararlos.
Tiempo de lectura: 4 minutos
Piloto de señalización del coche
Conocimientos básicos
Pilotos de señalización: Fallos, revisión, prescripciones
Descubre cómo se mantienen las luces de señalización, qué hacer si fallan y qué normativa se aplica a su funcionamiento.
Tiempo de lectura: 7 minutos

Pregunta breve

¡Genial! Solo un paso más

Suscripción correcta

¡Solo se suscribirá al boletín informativo cuando hagas clic en el enlace de confirmación que aparecerá en el correo electrónico de notificación que recibirás en breve!

Disfruta de nuevos vídeos técnicos, consejos para la reparación de automóviles, formación, útiles consejos de diagnóstico, campañas de marketing y mucho más... ¡directamente en tu bandeja de entrada cada dos semanas!