Couper les contacts sertis corrodés des câbles.
Couper les contacts sertis corrodés des câbles et démonter le porte-lampes du feu.
Les projecteurs et les feux embués intérieurement sont généralement considérés comme un défaut par les automobilistes. Mais dans certains cas, ce phénomène a des causes physiques. Vous en trouverez l'explication sur cette page. Vous apprendrez également quoi faire si de l'eau s'accumule à l'intérieur d'un projecteur ou d'un feu du véhicule. Les instructions pas à pas de remplacement des feux défectueux contiennent également des conseils pratiques précieux.
Consigne de sécurité importante
Les informations techniques, les conseils et astuces pratiques compilés ci-après ont été rédigés par HELLA afin de fournir une aide professionnelle aux ateliers de réparation automobile dans le cadre de leurs activités. Toutes les informations mises à disposition sur ce site sont destinées à être exploitées uniquement par des professionnels dûment qualifiés.
Lorsque l'humidité s'infiltre dans un système d'éclairage, l'altération de la répartition et/ou de la puissance lumineuse perçue par le client n'est que la conséquence manifeste de ce phénomène. Dans de nombreux cas, la corrosion provoquée par l'humidité constitue un problème beaucoup plus sérieux. Alors qu'une condensation excessive sur les projecteurs et les feux peut être discernée rapidement, la corrosion oeuvre de façon latente. Ce n'est qu'au moment du diagnostic, par exemple en cas de défaillance d'une fonction d'éclairage, qu'apparaît toute l'étendue des dégâts. On peut citer, à titre d'exemple, des connexions enfichables corrodées, des contacts sertis rongés par l'oxydation et des porte-lampes en piteux état. Par rapport aux VU et VP, ce sujet est encore plus sensible sur les camping-cars et les caravanes. La pénétration d'humidité peut ici non seulement endommager le feu et son câblage, mais aussi se répandre dans l'isolation de la caisse, ce qui peut entraîner une éventuelle formation de moisissure.
Les points essentiels d'une réparation professionnelle seront traités en prenant l'exemple de divers feux d'un camping-car.
Voici d'abord un rappel de quelques lois de la physique concernant l'humidité dans les systèmes d'éclairage. Elles peuvent servir de base d'information lors de la discussion avec le client.
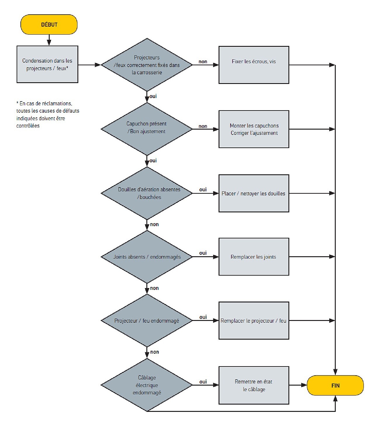
Lorsqu'un automobiliste se plaint d'une forte condensation sur le dispositif d'éclairage de son véhicule, les causes peuvent être diverses. Une procédure systématique est par conséquent indispensable pour détecter rapidement et sûrement les défauts. L'arborescence de recherche de défauts (voir graphique) montre les principales étapes de contrôle.
Couper les contacts sertis corrodés des câbles et démonter le porte-lampes du feu.
Au niveau du passage de câbles, insérer une gaine thermorétractable adaptée (tenir compte du diamètre) sur les câbles et la chauffer à l'aide d'un pistolet à air chaud jusqu'à ce qu'elle « colle » aux câbles.
Chez certains constructeurs de caravanes et de camping-cars, le passage de câbles est pratiqué par perçage. Si ce passage n'est pas isolé, des bouchons en caoutchouc peuvent être utilisés pour remédier au problème. Ceux-ci sont proposés en différentes tailles dans des coffrets d'assortiments et présentent de multiples applications possibles. Choisir le bouchon adapté et pratiquer un trou au milieu. Son diamètre doit être un peu plus petit que le diamètre du câble avec la gaine thermorétractable. Ainsi, après le montage, il ne pourra pas y avoir d'eau s'infiltrant à l'intérieur entre la gaine thermorétractable et le bouchon.
Dénuder les extrémités des câbles sur env. 10 mm et les munir de contacts à sertir, par ex. HELLA réf. 8KW 732 567-003. Chauffer ensuite les manchons rétractables des contacts à sertir à l'aide d'un pistolet à air chaud jusqu'à ce qu'ils « collent » au câble.
Afin que ni eau, ni salissures ne puissent continuer à s'infiltrer derrière le feu comme jusqu'à présent, l'utilisation de bandes de caoutchouc mousse minces est recommandée. Celles-ci existent en diverses épaisseurs et largeurs. L'important est qu'elles soient dotées d'une couche adhésive sur un côté. Coller les bandes de caoutchouc mousse tout autour de la surface d'appui du feu. Laisser libre une section d'environ 1 cm de long seulement au bord inférieur pour que l'eau de condensation etc. puisse s'écouler.
Équiper le porte-lampes de lampes à incandescence et enficher les contacts sertis.
Souffler les impuretés hors du feu à l'aide d'air comprimé non lubrifié.
Monter le porte-lampes sur le feu puis revisser ce dernier sur la caisse.
Nettoyer la surface d'appui en enlevant le mastic d'étanchéité à l'aide d'un nettoyant adapté.
Dénuder les extrémités des câbles sur env. 10 mm et les munir de contacts à sertir, par ex. HELLA réf. 8KW 732 567-003. Chauffer ensuite les manchons rétractables des contacts à sertir à l'aide d'un pistolet à air chaud jusqu'à ce qu'ils « collent » au câble.
Ce feu de position latéral ne possède pas de joint en caoutchouc assurant l'étanchéité vis-à-vis du support en plastique. Ici aussi, il y a le risque que l'eau se fraye un chemin entre la caisse et le boîtier du feu. Ce processus est encore plus favorisé par le courant d'air dû au déplacement. Pour les feux encastrés présentant un culot de lampe rond, il est donc indiqué d'utiliser des joints toriques comme moyen d'étanchéité. Si aucun joint torique adapté n'est à votre disposition, servez-vous de votre coffret d'assortiments de joints toriques pour systèmes de climatisation. Glisser le joint torique jusqu'à la plaque de base du feu.
Attention ! Le joint torique ne doit pas être trop épais. Après le montage, le feu doit être affleurer la caisse.
Enficher les contacts sertis sur le culot de lampe et revisser le feu sur la caisse.
Lorsque les systèmes de feux sont montés ou réparés en connaissance de cause et avec le bon matériel, les effets de l'humidité peuvent être réduits au minimum imposé par les lois physiques. Ceci est valable pour la plupart des feux à LED, ainsi que pour les feux dotés de lampes conventionnelles.
Cet article vous a-t-il été utile ?
Succès
Succès
Succès
Succès
Erreur
Thank you for your feedback!
Wrong Captcha
Something went wrong





Vous acceptez les cookies nécessaires en utilisant le site web et ses fonctionnalités et en continuant à naviguer sur celui-ci. Vous pouvez gérer les catégories de cookies et accepter des catégories supplémentaires dans les options de consentement aux cookies. En cliquant sur le bouton « Accepter tout », vous acceptez toutes les catégories de cookies. Vous pouvez révoquer votre consentement à tout moment avec effet pour l'avenir. Vous trouverez de plus amples informations dans notre politique de confidentialité et dans notre politique en matière de cookies.
Super ! Encore un dernier pas.
Rendez-vous dans votre boîte de réception et confirmez votre adresse e-mail afin de ne manquer aucune de nos mises à jour !
Préparez-vous à recevoir toutes les deux semaines dans votre boîte mail de toutes nouvelles vidéos techniques, des conseils pour la réparation automobile, des formations, des astuces de diagnostic utiles, des campagnes marketing et bien plus encore!
Inscrivez-vous à notre Newsletter HELLA TECH WORLD gratuite pour rester à la page avec nos dernières vidéos techniques, des conseils de réparation automobile, des formations, des campagnes marketing et des astuces pour le diagnostic.
Ensemble, remettons les voitures sur la route rapidement!
Succès
Succès
Erreur
À noter:
Vous ne serez inscrit à la Newsletter qu'après avoir cliqué sur le lien de confirmation dans l'e-mail de notification que vous recevrez à la suite de votre demande d'inscription !