Régler les phares d'une voiture – étape par étape pour un réglage correct

Le réglage correct des projecteurs est un critère de sécurité très important et souvent sous-estimé. Si les projecteurs sont réglés trop bas, le champ de vision est limité dans l'obscurité. S'ils sont trop haut, les autres usagers de la route sont éblouis. Sur cette page, vous apprendrez les conditions préalables à remplir pour un réglage correct des projecteurs et comment contrôler les systèmes d'éclairage modernes et classiques.

Consigne de sécurité importante

Les informations techniques, les conseils et astuces pratiques compilés ci-après ont été rédigés par HELLA afin de fournir une aide professionnelle aux ateliers de réparation automobile dans le cadre de leurs activités. Toutes les informations mises à disposition sur ce site sont destinées à être exploitées uniquement par des professionnels dûment qualifiés.

1. Bon à savoir

Réglage des systèmes de projecteurs

Depuis que la répartition lumineuse asymétrique est arrivée sur le marché en 1957, il existe également des exigences légales pour le réglage des projecteurs.

Au départ, les projecteurs étaient encore réglées à « 10 mètres de distance ». Pour cela, on avançait le véhicule à une distance de 10 m devant un mur clair qui était pourvu de marques spécifiques. À l'aide de ces marques, on contrôlait et on réglait les projecteurs.

Cette méthode est aujourd'hui encore celle prescrite par la loi. Elle est notamment encore utilisée pour le contrôle des véhicules agricoles ou des véhicules spéciaux. Les inconvénients de cette méthode sont, entre autres, que l'on a besoin d'un mur relativement grand, clair et libre et donc de beaucoup de place. Deux critères qui n'étaient et ne sont pas souvent réunis dans les ateliers.

De telles circonstances ont finalement permis le développement des appareils de réglage des projecteurs. Ces appareils permettent un contrôle plus rapide et plus flexible de la répartition lumineuse.

Ci-après, nous allons décrire les méthodes de mesure, les dispositions légales ainsi que les étapes de travail les plus importantes pour le réglage professionnel des projecteurs.

2. Instructions

Régler de manière optimale un appareil de réglage des projecteurs

1

Méthode de mesure

En principe, les appareils de réglage des projecteurs simulent la distance de 10 m. La lentille montée dans le bloc optique raccourcit la distance de mesure spécifiée de 10 m à 50 cm. (lentille jusqu'à écran de contrôle voir figure 2).

Les inconvénients comme par ex. la place importante nécessaire et un mur adapté sont ainsi supprimés. Il est également possible d'utiliser un appareil de réglage des projecteurs de manière flexible à plusieurs endroits de l'atelier si le sol de celui-ci respecte les tolérances nécessaires.

2

Site de réglage des projecteurs

La qualité et l'état du sol sont essentiels pour le réglage exact des projecteurs. Il existe donc une norme (ISO 10604) qui spécifie précisément la « surface de contrôle » et les tolérances autorisées. Les graphiques de la figure 3 présentent de manière simplifiée ces exigences.

Si ces tolérances ne sont pas respectées, la moindre divergence aura des répercussions importantes sur la répartition lumineuse .

Un exemple de calcul le met très bien en évidence :

Comme déjà indiqué, une lentille montée dans l'appareil de réglage des projecteurs réduit les 10 m de longueur de mesure imposés jusqu'au mur à 50 cm. Une erreur de mesure de seulement 5 mm sur l'écran de contrôle l'appareil de réglage des projecteurs correspond donc à 10 cm de différence sur 10 m (rapport 10 m à 50 cm égal facteur 20). Dans le cas d'un véhicule dont les projecteurs sont montés à 60 cm de hauteur, les feux de croisement ont une portée de 60 mètres (sur une inclinaison de 1 % = 10 cm, inclinaison de 10 m sur une grande portée).

Cela signifie que la lumière du projecteur serait déviée de 60 cm ! On prend ici clairement conscience de l'effet décisif qu'une surface de contrôle a sur la répartition lumineuse car ce ne sont que quelques millimètres qui font la différence entre éblouir et conduire dans la pénombre !

3

Conditionner le véhicule

Il n'y a pas que la configuration du sol qui est importante. Le véhicule doit être également préparé au contrôle.

Les points suivants doivent être observés :

  • Contrôler le fonctionnement des projecteurs .
  • Contrôler l’absence de gravillonnage, d'éraflures et de ternissement sur les glaces.
  • La pression d'air des pneus doit correspondre à celle prescrite.
  • Charger un véhicule particulier avec une personne ou 75 kg sur le siège conducteur, sans autre charge supplémentaire.
  • Les camions et autres véhicules multipistes ne sont pas chargés.
  • Charger les véhicules à une seule voie ainsi que les tracteurs ou engins à un seul essieu (avec siège ou remorque) avec une personne ou 75 kg sur le siège conducteur.
  • Sur les véhicules à suspension hydraulique ou pneumatique, les recommandations du constructeur doivent être observées.
  • Si le véhicule est équipé d'une correction automatique de l'assiette des projecteurs ou d'un système de correction progressif ou encore d'un système de correction à plusieurs niveaux, se reporter aux instructions du constructeur. Ici, il faut procéder au contrôle, selon le constructeur, des diverses fonctions.
  • Sur les divers véhicules avec un réglage automatique de la portée lumineuse , un appareil de diagnostic est nécessaire étant donné que le calculateur doit se trouver en « mode de base » pendant le réglage. Si la coupure clair-obscur est réglée correctement, cette valeur sera enregistrée comme nouvelle position de réglage, voir figure 4.

4

Installation de l'appareil de réglage des projecteurs

Une fois le véhicule contrôlé, si la qualité du sol est correcte, l'appareil de réglage des projecteurs doit être encore calibré avec le véhicule pour réaliser un paramétrage exact.

L'appareil de réglage est placé devant le projecteur à contrôler. Le bloc optique doit être réglé sur le milieu du projecteur ou sur la source lumineuse. L'écart admissible est de 3 cm max. verticalement et latéralement. La distance entre le bloc optique et le projecteur varie en fonction du fabricant. Sur les appareils de réglage des projecteurs HELLA GUTMANN , l'écart entre le bord avant du bloc optique et le projecteur peut être compris entre 30 et 70 cm, voir figure 5.

Ensuite, le bloc optique est calibré avec le véhicule. Pour les appareils équipés de pied à roulettes, ils doivent être mis au point pour chacun des projecteurs à contrôler. Pour les appareils qui sont montés sur des rails, il suffit de calibrer une seule fois le bloc optique. Ensuite, on calibre le bloc optique avec un viseur à large bande, à laser ou à miroir si bien que sa ligne repose sur deux points de même hauteur, symétriques à l'axe longitudinal du véhicule, voir figure 5, lignes en pointillés.

5

Régler l'inclinaison de la coupure clair-obscur

En dernier, régler l'inclinaison sur l'appareil. Cela correspond à l'angle d’inclinaison de la coupure clair-obscur du projecteur. L'inclinaison est indiquée en % et est en général indiquée sur le projecteur, voir figure 6.

Par exemple, 1 % signifie que les feux de croisement sont inclinés de 10 cm à une portée de 10 m. L'écran de contrôle est réglé sur le bon pourcentage à l'aide de la molette de réglage, voir figure 7.

Tableau de réglage

On peut voir ici deux tableaux de réglage avec les dimensions principales à paramétrer pour les différents types de véhicule.

Type de véhicule :
Véhicules à voies multiples, excepté les tracteurs et les engins agricoles ou forestiers
ou véhicules similaires
Cote de réglage
Projecteur pour feu de croisementAntibrouillard
1.1CEE (CE) / ECE comme base d'essaiCote de réglage indiquée sur le véhicule2,0 %
1.1.1Véhicules avec montage des feux suivant 76/756/CEE ou avec l'homologation selon ECE-R 48
1.2StVZO comme base d'essai
1.2.1Véhicules avec première immatriculation à partir du 01/01/1990. Projecteur pas plus haut que 1 200 mm au-dessus de la chaussée1)
1.2.2Véhicules avec première immatriculation jusqu'au 31/12/1989. Projecteur pas plus haut que 1 400 mm au-dessus de la chaussée1) ainsi que véhicules avec première immatriculation à partir du 01/01/1990. Projecteur plus haut que 1 200 mm, mais pas plus haut que 1 400 mm au-dessus de la chaussée1)1,2 %2,0 %
a)VP (également les véhicules breaks)1,2 %2,0 %
b)Véhicules avec suspension à régulation de niveau ou compensation automatique de l'inclinaison du faisceau lumineux2)1,0 %2,0 %
c)Poids lourds avec surface de chargement à l'avant
d)Poids lourds avec surface de chargement à l'arrière, excepté les véhicules selon 1.2.2 b)3,0 %4,0 %
e)Véhicules tracteurs, excepté les véhicules selon 1.2.2 b)
f)Autobus, excepté les véhicules selon 1.2.2 b)
1.2.3Véhicules avec projecteur H ≤ 1 400 mm1)H/3(H/3 + 7)
2.Motocycles et véhicules similaires
2.193 / 92 / CEE comme base d'essai
a)Cyclomoteurs à 2 rouesAucunes exigences
b)Cyclomoteurs à 3 roues et véhicules légers à 4 roues
c)Motocycles sans/avec side-car0,5 à 2,5 %2,0 %
d)Cyclomoteurs à 3 roues
2.2ECE-R 53 comme base d'essaiCote de réglage indiquée sur le véhicule2,0 %
2.3StVZO comme base d'essai1,0 %2,0 %
3Tracteurs et engins utilitaires agricoles ou forestiers, ou véhicules similaires
3.1CEE (CE) / ECE comme base d'essai
a)Hauteur du projecteur : 500 mm < h ≤ 1 200 mm0,5 à 4,0 %2,0 %
b)Hauteur du projecteur : 1 200 mm < h ≤ 1 500 mm0,5 à 6,0 %2,0 %
c)Projecteurs complémentaires (pour tracteurs équipés de structures à l'avant) H ≤ 2 800 mmH/3
3.2StVZO comme base d'essai
a)Tracteurs ou engins utilitaires à un axe avec projecteurs de longue durée sur lesquels l'inclinaison nécessaire du milieu du faisceau lumineux est indiquée2 x N2,0 %
b)Tracteurs ou engins utilitaires multiaxiaux1,0 %2,0 %
1) Jusqu'au plus haut point de la surface éclairée.
2) Les propriétés de ces dispositifs sont à observer selon les indications du fabricant.

3. Instructions

Contrôler le réglage des projecteurs - Régler la répartition lumineuse

Maintenant, l'appareil est réglé de manière optimale et il est possible de contrôler et de corriger le cas échéant plusieurs répartitions lumineuses.

Projecteurs avec feux de croisement symétrique

Ajuster le SEG conformément au point 4.0. Régler la molette de réglage conformément au tableau de réglage.

Allumer les feux de croisement :
La coupure clair-obscur doit apparaître sur toute la largeur de l'écran, si possible parallèle à la ligne de référence horizontale. Si nécessaire, corriger le réglage des projecteurs à l'aide des vis de réglage.

Allumer les feux de route :
Le centre du faisceau du feu de route doit se trouver sur le point central, corriger éventuellement le réglage à l'aide des vis de réglage.

En cas de réglage simultané des feux de croisement et de route, vérifier de nouveau le réglage des feux de croisement ensuite.

Projecteurs avec feux de croisement asymétriques

Ajuster l'appareil conformément au point 4.0. Régler la molette de réglage conformément au tableau de réglage.

Allumer les feux de croisement :
Pour les projecteurs avec feux de croisement asymétriques, la ligne de coupure clair-obscur doit toucher la ligne de référence. Le point d'intersection entre le côté gauche et le côté droit de la ligne de coupure clair-obscur doit traverser le point central (croix supérieure) sur la ligne de référence verticale. Le noyau clair du faisceau se trouve ici à droite de la ligne de référence verticale qui traverse le point central. Pour déterminer plus facilement le point d'intersection, recouvrir puis découvrir plusieurs fois la moitié gauche du projecteur (vu dans le sens de la marche). Puis vérifier de nouveau les feux de croisement.

Feux de route : après avoir réglé la coupure clair-obscur des feux de croisement conformément à la législation, le centre du faisceau des feux de route doit se trouver sur le point central (croix supérieure).

Contrôler le réglage des antibrouillards

Ajuster l'appareil conformément au point 4.0.

Régler la molette de réglage conformément au tableau de réglage.

Allumer les feux anti-brouillard :
La coupure clair-obscur doit apparaître sur toute la largeur de l'écran, si possible parallèle à la ligne de référence horizontale. Si nécessaire, corriger le réglage des projecteurs.

Projecteurs spéciaux pour feux de route (par ex. Projecteurs longue portée de complément)

Ajuster l'appareil conformément au point 4.0.

Régler la molette de réglage conformément au tableau de réglage.

Allumer les feux de route :
Le centre du faisceau des feux de route doit se trouver sur le point central. Si nécessaire, corriger le réglage.

Dans le cas de modules longue portée individuels (par ex. en combinaison avec des projecteurs bi-xénon), le feu de route doit être réglé selon les indications du constructeur, car, dans ce cas, il peut y avoir plusieurs possibilités.

Réglage de la « coupure clair-obscur verticale »

Depuis quelques temps, certains fabricants proposent des « assistants de feux de route » en tant que variante d'équipement en option. Grâce à une caméra intégrée dans le pare-brise, le trafic sur la voie opposée ou devant est détectée, et les feux de route sont par exemple allumés et éteints automatiquement. De plus, il existe ce que l'on appelle la coupure clair-obscur verticale (VHDG). Ce système de feux de route produit une répartition lumineuse très spéciale sur la chaussée.

Contrairement aux feux de route normaux qui forment une tache lumineuse ovale sur l'écran de contrôle, la VHDG forme plutôt un rectangle, voir figure 9 .

Pour pouvoir régler cette fonction de feu de route, il faut ouvrir un menu à l'aide d'un appareil de diagnostic. Les projecteurs sont ensuite placés dans une position précise et la VHDG est commandée. Ensuite, il faut régler la ligne verticale de la répartition lumineuse (cercle rouge) précisément sur la marque centrale de l'écran de contrôle. Avec la VHDG, un réglage correct est obligatoire pour éviter que les autres usagers de la route soient exposés à des éblouissements extrêmes.

Contrôler la valeur d'éblouissement des feux de croisement

Le luxmètre permet, après le réglage des projecteurs, de contrôler entre autres si la valeur d'éblouissement maximale autorisée des feux de croisement n'a pas été dépassée. En règle générale, les appareils actuels de réglage des projecteurs sont équipés d'un luxmètre numérique, voir figure 10.

Si la valeur d'éblouissement est clairement dépassée, il faut échanger le projecteur afin de pas éblouir les autres usagers de la route.

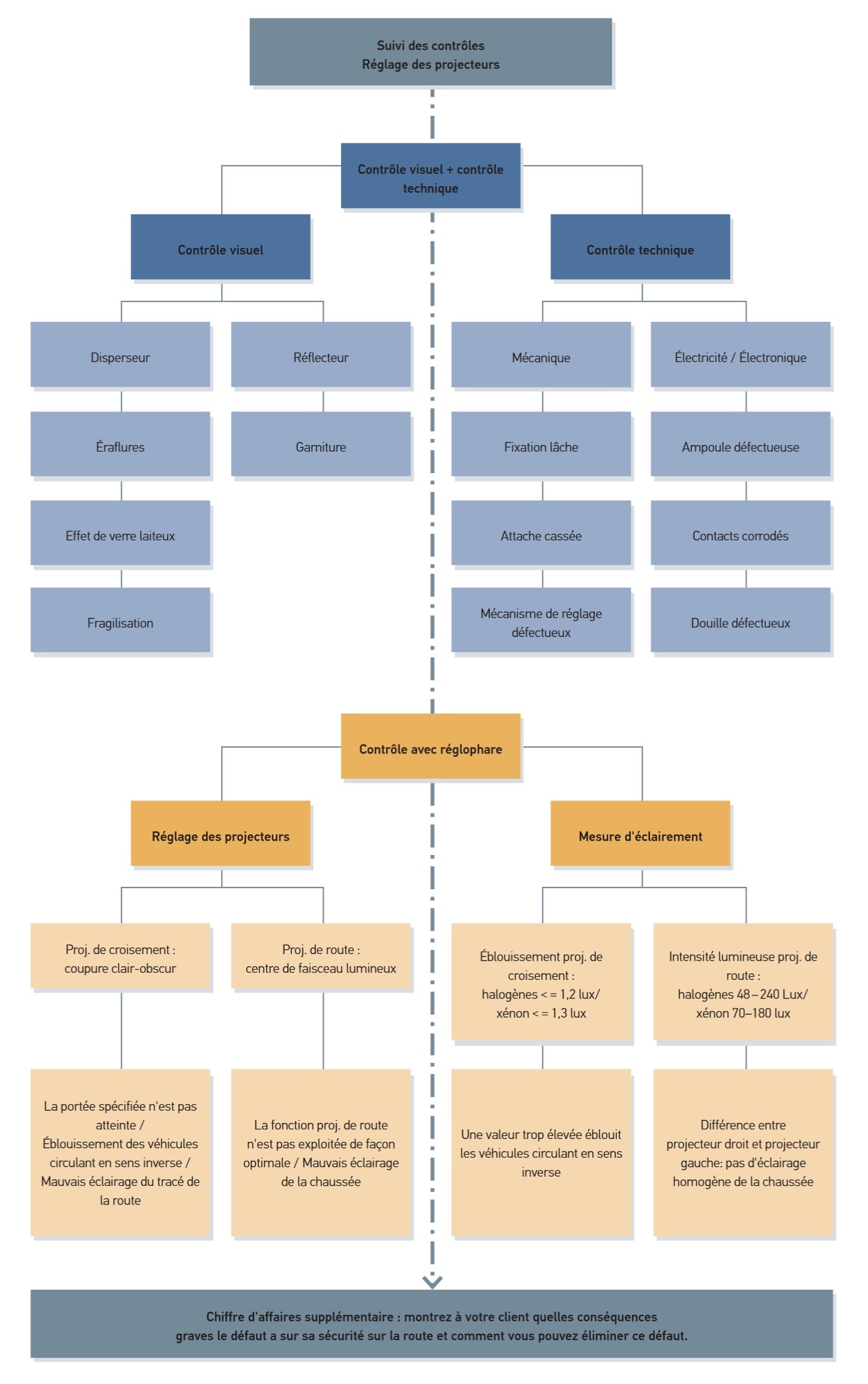
Réglage des projecteurs : Spectre des contrôles

Réglage des projecteurs : Spectre des contrôles
4. Vidéo

Réglage professionnel des projecteurs

Réglage professionnel des projecteurs avec HELLA GUTMANN SOLUTIONS

Réglage d'un projecteur avec l'appareil de réglage des projecteurs (SEG V).

04:39 min

5. Instructions

Conseils pratiques pour régler les phares sur les BMW, Mercedes et Audi

Nous avons déjà présenté les bases et les outils nécessaires pour optimiser le réglage des phares. Outre un employé d'atelier qualifié et une zone de test des phares correctement configurée*, l'élément central est bien sûr le testeur de phares (SEG). En principe, le réglage peut être effectué à l'aide d'un SEG analogique ou d'un SEG numérique.

Dans les exemples pratiques suivants, nous présentons le processus type de réglage des projecteurs pour certains véhicules, en utilisant dans chaque cas le SEG IV analogique et le SEG V (numérique) basé sur une caméra de Hella Gutmann Solutions.

6. Instructions

Régler les projecteurs sans appareil

Comme déjà mentionné, cette méthode est toujours utilisée aujourd'hui, principalement pour les véhicules dont le bord supérieur des projecteurs est situé à plus de 140 cm de l'aire de manœuvre. Le véhicule est installé sur une surface plane qui n'a pas besoin d'être horizontale, à 10 m de distance d'un mur vertical et clair.

Les lignes suivantes doivent être placées sur le mur.

Ligne A

Prolonger l'axe longitudinal du véhicule jusqu'au mur de contrôle et le marquer par une ligne verticale.

Lignes B et C

Mesurer la distance X des projecteurs (du milieu au milieu) sur le véhicule et reporter symétriquement les dimensions sur la ligne A.

Ligne D
Reporter sur la distance « e » sous la ligne H.

Ligne H
Mesurer la hauteur entre le milieu des projecteurs et l'aire de manœuvre et la reporter sur le mur de contrôle en parallèle de l'aire de manœuvre.

Réglage des projecteurs

Recouvrir le projecteur droit et régler le projecteur gauche de sorte que la partie horizontale de la coupure clair-obscur touche la ligne D. Ensuite, orienter latéralement le projecteur. Le pli entre la partie horizontale et la partie montante (asymétrique) de la coupure clair-obscur doit se trouver sur la ligne B. Enfin, régler de la même manière le projecteur droit. Le pli de la coupure clair-obscur se trouve ici sur la ligne C.

Cet article vous a-t-il été utile ?

Pas du tout utile
5
4
3
2
1
Très utile
Success

Wrong Captcha

Wrong Captcha

Error

Something went wrong

Recherche de pièces de rechange
Plaque d'immatriculation Plaque d'immatriculation Identification manuelle des véhicules Référence OE

Entrez le Numéro d'immatriculation de votre véhicule dans le champ de saisie. Vous trouverez le numéro KBA dans le certificat d'immatriculation de votre véhicule.

Erreur

Nous n’avons pas trouvé de véhicule correspondant. Merci de vérifier les données saisies ou d’essayer à nouveau.

Premier fabricant
Autres fabricants
Vehicle series Retour
Véhicule Retour

Entrez le numéro OE dans le champ de saisie. Vous trouverez généralement le numéro OE sur la pièce de rechange elle-même ou dans les documents du véhicule.

Recherche de pièces de rechange
Identification simple du véhicule grâce au numéro d'immatriculation Déterminez également les pièces de rechange à l'aide des numéros OE Informations détaillées sur le produit Trouvez des grossistes près de chez vous
dummy
Processing Selected Car
Constructeur
Série de véhicules
Véhicule
Puissance du moteur
Cylindrée
Type de carburant
Année de construction
Code moteur

Choisir une catégorie :
Retour
dummy
Partager
Send via Copy link
URL copied to the clickboard !
Référence de l'article
Number
Référence de l'article copiée !
Rechercher sur le Web Instructions de montage
Plus de détails
Moins de détails Moins de détails
Moins de détails

Votre distributeur
Autoteile Krammer GmbH
dummy
Lechstraße 1-3
68199 Mannheim
Afficher la carte

Vous pourriez également être intéressé par

Phares xénon
Connaissances de base
Phares au xénon - Fonctionnement et post-équipement
Tout ce que vous devez savoir sur les phares au xénon, du fonctionnement des ballasts aux instructions de montage et aux systèmes bi-xénon.
Temps de lecture: 6 minutes
Feux diurnes
Connaissances de base
Éclairage diurne, feux de jour - Avantages et montage
Découvrez comment installer des feux de jour, avec des instructions vidéo, les réglementations et les instructions de codage pour l'atelier.
Temps de lecture: 11 minutes
Feux de signalisation
Connaissances de base
Feux de signalisation - Défauts, contrôles, prescriptions
Guide général pour le réglage des phares - avec vidéo et conseils pour optimiser la répartition de la lumière dans votre atelier.
Temps de lecture: 7 minutes
Lave-projecteurs
Connaissances de base
Lave-projecteurs ou lave-phares : Défaut, contrôle
Comment fonctionne le réglage de la hauteur des phares ? Découvrez-en davantage sur les systèmes dynamiques et automatiques et le dépannage.
Temps de lecture: 4 minutes
Projecteurs
Connaissances de base
Projecteurs - Composants, types, prescriptions
Comparaison des quatre principaux systèmes de phares, y compris les réglementations relatives à l'éclairage des véhicules - connaissances pour les ateliers automobiles.
Temps de lecture: 10 minutes
Répartition lumineuse
Connaissances de base
Répartition lumineuse - feux de croisement et feux de route
Découvrez tout ce qu'il faut savoir sur la répartition lumineuse des feux de croisement et des feux de route, ainsi que sur les systèmes d'éclairage spéciaux tels que les feux pour routes de campagne.
Temps de lecture: 7 minutes
Correction de portée lumineuse
Connaissances de base
Correction de portée lumineuse - Fonction & contrôle
Comment fonctionne le réglage de la hauteur des phares ? Découvrez-en davantage sur les systèmes dynamiques et automatiques et le dépannage.
Temps de lecture: 10 minutes
Projecteur Audi A6 Matrix LED
Connaissances de base
Projecteur Audi A6 Matrix LED
Les projecteurs à LED ou les unités de commande doivent traiter une multitude de données provenant de différentes sources embarquées afin de calculer et de réaliser les différentes fonctions d'éclairage.
Temps de lecture: 10 minutes
Projecteurs LED
Connaissances de base
Projecteurs LED - Fonctionnement & réglage
Tout savoir sur les phares à LED : leur fonctionnement, le réglage de la lumière sur l'Audi A8 et des conseils utiles pour les réparations en atelier.
Temps de lecture: 18 minutes
Éclairage de virage
Connaissances de base
Éclairage feux de virage : fonctionnement & contrôle
Éclairage dynamique et statique des virages : fonctionnement, dépannage et conseils de réparation, y compris des conseils pratiques pour l'atelier.
Temps de lecture: 3 minutes

Petite question

Super ! Encore un dernier pas.

Abonnement réussi

Rendez-vous dans votre boîte de réception et confirmez votre adresse e-mail afin de ne manquer aucune de nos mises à jour !

Préparez-vous à recevoir toutes les deux semaines dans votre boîte mail de toutes nouvelles vidéos techniques, des conseils pour la réparation automobile, des formations, des astuces de diagnostic utiles, des campagnes marketing et bien plus encore!